A Brief Review
University of Cincinnati
We’ll focus on a handful of variables:
Sale_Price - Sale price of the house / $10K (response variable)Gr_Liv_Area - Above grade (ground) living area square feetOverall_Qual - Rates the overall material and finish of the house# Simulate data from different SLR models
set.seed(101) # for reproducibility
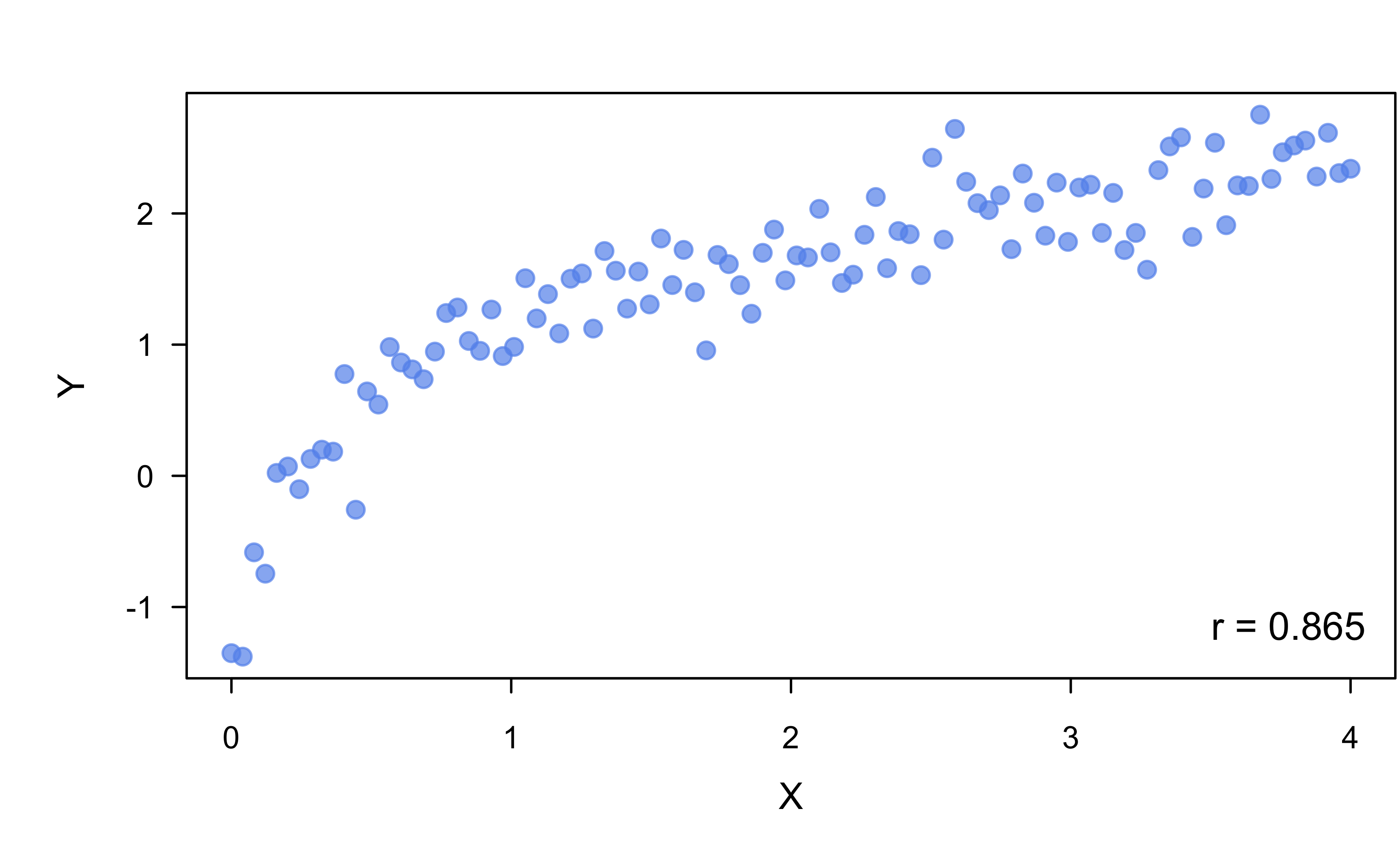
x <- seq(from = 0, to = 4, length = 100)
y <- cbind(
1 + x + rnorm(length(x)), # linear
1 + (x - 2)^2 + rnorm(length(x)), # quadratic
1 + log(x + 0.1) + rnorm(length(x), sd = 0.3), # logarithmic
1 + rnorm(length(x)) # no association
)
# Scatterplot of X vs. each Y in a 2-by-2 grid
par(mfrow = c(2, 2))
for (i in 1:4) {
plot(x, y[, i], col = adjustcolor("cornflowerblue", alpha.f = 0.7),
pch = 19, xlab = "X", ylab = "Y")
}\[Cor\left(X, Y\right) = \rho = \frac{Cov\left(X,Y\right)}{\sigma_X\sigma_Y}\]
Range: \(-1 \le r \le 1\)
What does it measure?
Other useful correlation measures also exist:
Spearman’s rank correlation (or Spearman’s \(\rho\)) only assumes a monotonic relationship between \(X\) and \(Y\)
It is common to test the hypothesis \(H_0: \rho = 0\) vs. \(H_1: \rho \ne 0\)
Rejecting \(H_0\) is only evidence that \(\rho\) is not exactly zero (NOT VERY USEFUL, OR INTERESTING)
A \(p\)-value does not measure the magnitude/strength of the (linear) association
Sample size affects the \(p\)-value! 😱
Pearson's product-moment correlation
data: x and y
t = -0.0028012, df = 98, p-value = 0.9978
alternative hypothesis: true correlation is not equal to 0
95 percent confidence interval:
-0.1966901 0.1961461
sample estimates:
cor
-0.0002829617
Pearson's product-moment correlation
data: x and y
t = 3.731, df = 9999998, p-value = 0.0001907
alternative hypothesis: true correlation is not equal to 0
95 percent confidence interval:
0.0005600528 0.0017996412
sample estimates:
cor
0.001179847
The real question is, are \(X\) and \(Y\) practically uncorrelated?
Also, see this talk by my old adviser, Thad Tarpey: “All Models are Right… most are useless.”
There’s a formal relationship between Pearson’s correlation coefficient (\(\rho\)) and the SLR model
“Simple” linear relationships can be described by an intercept and slope:
“Simple” here means two variables, \(x\) and \(y\) (but \(y\) can be linearly related to several variables)
Check out this paper for useful background on the Ames housing data in regression
[,1] [,2]
[1,] 21.50 1656
[2,] 10.50 896
[3,] 17.20 1329
[4,] 24.40 2110
[5,] 18.99 1629
[6,] 19.55 1604
Pearson's product-moment correlation
data: ames$Sale_Price and ames$Gr_Liv_Area
t = 54.061, df = 2928, p-value < 2.2e-16
alternative hypothesis: true correlation is not equal to 0
95 percent confidence interval:
0.6881814 0.7244502
sample estimates:
cor
0.7067799
This doesn’t tell us much about the nature of the linear relationship between Gr_Liv_Area and Sale_Price
library(ggplot2)
p1 <- ggplot(investr::crystal, aes(x = time, y = weight)) +
geom_point() +
labs(x = "Time (hours)",
y = "Weight (grams)",
title = "Crystal weight data")
p2 <- ggplot(investr::arsenic, aes(x = actual, y = measured)) +
geom_point() +
labs(x = "True amount of arsenic",
y = "Measured amount of arsenic",
title = "Arsenic concentration data")
gridExtra::grid.arrange(p1, p2, nrow = 1)Simple linear regression: \(Y = \beta_0 + \beta_1 X + \epsilon\)
Multiple linear regression: \(Y = \beta_0 + \sum_{i=1}^p \beta_p X_p + \epsilon\)
Polynomial regression: \(Y = \beta_0 + \sum_{i=1}^p \beta_p X^p + \epsilon\)
Logarithmic: \(Y = \beta_0 + \beta_1 \log\left(X + 0.1\right) + \epsilon\)
Nonlinear regression: \(Y = \frac{\beta_1 X}{\left(\beta_2 + X\right)} + \epsilon\)
Multiplicative: \(Y = \beta X \epsilon\)
Assuming \(\epsilon \sim D\left(\mu, \sigma\right)\)
Data: \(\left\{\left(X_i, Y_i\right)\right\}_{i=1}^n\)
Model: \(Y_i = \beta_0 + \beta_1 X_i + \epsilon_i\)
\(Y_i\) is a continuous response
\(X_i\) is a continuous predictor
\(\beta_0\) is the intercept of the regression line (also called the bias term)
\(\beta_1\) is the slope of the regression line
\(\epsilon_i \stackrel{iid}{\sim} D\left(0, \sigma^2\right)\)
For \(i\) and \(j\) in \(\left\{1, 2, \dots, n\right\}\) and \(i \ne j\)
\(\quad E\left(\epsilon_i\right) = 0\)
\(\quad Var\left(\epsilon_i\right) = \sigma^2\) (homoscedacticity 😱)
\(\quad Cov\left(\epsilon_i, \epsilon_j\right) = 0\) (independence)
Assumptions 1–3 can be summarized as \(\epsilon_i \stackrel{iid}{\sim} D\left(0, \sigma^2\right)\), where \(iid\) refers to independent and identically distributed.
Simple linear regression: \(Y_i = \beta_0 + \beta_1 X_i + \epsilon_i\)
The error term is a random variable; hence, \(Y_i\) is also a random variable (Why? 🤔)
\(Cor\left(Y_i, Y_j\right) = 0\) \(\forall i \ne j\) (Why? 🤔)
Sale_Price = $160K?Sale_Price is not a constant, but a random variable whose value varies from home to home (and year to year, etc.)We’re more interested in questions such as:
Sale_Price > $160K? (above median sale price)Sale_Price < $105K? (lowest decile)Sale_Price < $213,500? (within IQR)Sale_PriceCan look at historgram and empirical CDF:
Sale_PriceSale_PriceSale_Price \(\sim N\left(\mu, \sigma^2\right)\)Normal quantile-quantile (Q-Q) plot* can be used to asses the “normalityness” of a set of observations
Q-Q plots can, in general, be used to compare data with any distribution!
Normality tests, like the Shapiro-Wilk1 and Anderson-Darling tests, can also be used to assess normality
No data is normally distributes, what we care about is whether enough a normal approximation is close enough!
Normality tests provide a \(p\)-value, which only gives a yes/no conclusion
Recall that \(p\)-values are a function of sample size!
# Shapiro-Wilk test results vs. sample size
set.seed(101) # for reproducibility
x <- replicate(100, c(
shapiro.test(rt(10, df = 40))$p.value,
shapiro.test(rt(100, df = 40))$p.value,
shapiro.test(rt(500, df = 40))$p.value,
shapiro.test(rt(1000, df = 40))$p.value,
shapiro.test(rt(2500, df = 40))$p.value,
shapiro.test(rt(5000, df = 40))$p.value
))
rownames(x) <- paste0("n=", c(10, 100, 500, 1000, 2500, 5000))
rowMeans(x < 0.05) n=10 n=100 n=500 n=1000 n=2500 n=5000
0.01 0.08 0.11 0.22 0.24 0.39
Are these two distributions significantly different?
Are these two distributions practically different?
Try transformations
Try a more appropriate distribution (e.g., Poisson or gamma distribution)
Try more advanced approaches, like the nonparametric bootstrapping!
\[\mu = \mu\left(x\right) = \beta_0 + \beta_1 x = E\left(Y|x\right)\]
Idea of LS is to find \(\beta_0\) and \(\beta_1\) so that the sum of squared residuals (i.e., errors) is minimized: \[SSE = \sum_{i=1}^n\left(y_i - \beta_0 - \beta_1x_i\right)^2\]
Pretty straightforward optimization problem that leads to closed-form solution (but no point in memorizing the formulas!)
Sale_Price and Gr_Liv_Area
Call:
lm(formula = Sale_Price ~ Gr_Liv_Area, data = ames)
Residuals:
Min 1Q Median 3Q Max
-48.347 -3.022 -0.197 2.273 33.432
Coefficients:
Estimate Std. Error t value Pr(>|t|)
(Intercept) 1.3289634 0.3269703 4.064 4.94e-05 ***
Gr_Liv_Area 0.0111694 0.0002066 54.061 < 2e-16 ***
---
Signif. codes: 0 '***' 0.001 '**' 0.01 '*' 0.05 '.' 0.1 ' ' 1
Residual standard error: 5.652 on 2928 degrees of freedom
Multiple R-squared: 0.4995, Adjusted R-squared: 0.4994
F-statistic: 2923 on 1 and 2928 DF, p-value: < 2.2e-16
Which assumptions seem violated to some degree?
\(\sum_{i=1}^n e_i = 0\)
\(\sum_{i=1}^n e_i^2\) is a minimum
\(\sum_{i=1}^n X_ie_i = 0\)
\(\sum_{i=1}^n \hat{Y}_ie_i = 0\)
The LS regression line passes through the point \(\left(\bar{X}, \bar{Y}\right)\) (i.e., the center of the training data)
Residuals vs. predictor values (checking non-linearity).
Residuals vs. fitted values (non-constant variance, non-linearity, and outliers)
Residuals vs. time or another sequence (checking independence)
Residuals vs. omitted predictor values (missing potentially important predictors)
Normal QQ plot of residuals (non-normality).
And much, much more!
Sale_Price ~ Gr_Liv_AreaResidual analysis:
What assumptions appear to be in violation?
Call:
lm(formula = log(Sale_Price) ~ Gr_Liv_Area, data = ames)
Residuals:
Min 1Q Median 3Q Max
-2.36215 -0.15145 0.03091 0.16583 0.90332
Coefficients:
Estimate Std. Error t value Pr(>|t|)
(Intercept) 1.9692014 0.0169355 116.28 <2e-16 ***
Gr_Liv_Area 0.0005611 0.0000107 52.43 <2e-16 ***
---
Signif. codes: 0 '***' 0.001 '**' 0.01 '*' 0.05 '.' 0.1 ' ' 1
Residual standard error: 0.2928 on 2928 degrees of freedom
Multiple R-squared: 0.4842, Adjusted R-squared: 0.484
F-statistic: 2749 on 1 and 2928 DF, p-value: < 2.2e-16
log(Sale_Price) ~ Gr_Liv_AreaResidual analysis:
Any better?
The (normal) multiple linear regression model assumes \(Y \sim N\left(\mu\left(\boldsymbol{x}\right), \sigma^2\right)\), where \[\mu\left(\boldsymbol{x}\right) = \beta_0 + \sum_{i=1}^p \beta_i x_i = \boldsymbol{x}^\top\boldsymbol{\beta}\]
LS estimation still provides unbiased estimate of \(\boldsymbol{\beta} = \left(\beta_0, \beta_1, \dots, \beta_p\right)^\top\): \(\hat{\boldsymbol{\beta}} = \left(\boldsymbol{X}^\top\boldsymbol{X}\right)^{-1}\boldsymbol{X}^\top\boldsymbol{y}\)
Fitted values: \(\hat{\boldsymbol{y}} = \boldsymbol{X}\left(\boldsymbol{X}^\top\boldsymbol{X}\right)^{-1}\boldsymbol{X}^\top\boldsymbol{y} = \boldsymbol{H}\boldsymbol{y}\)
\(\boldsymbol{H}\) is the well-known “hat matrix”
Polynomial regression is just a special case of the MLR model
A second order model in a single predictor: \[Y = \beta_0 + \beta_1 X + \beta_2 X^2 + \epsilon\]
A k-th order model in a single predictor (Typically \(k \le 3\)): \[Y = \beta_0 + \sum_{j=1}^k\beta_j X^j + \epsilon\]
Data concerning the strength of kraft paper and the percentage of hardwood in the batch of pulp from which the paper was produced.
Some cautions ⚠️
Keep the order of the model as low as possible
Avoid interpolating the data or over fitting
Use the simplest model possible to explain the data, but no simpler (parsimony)
An \(n - 1\) order model can perfectly fit a data set with \(n\) observations (Why is this bad 🤔)
Two model-building strategies:
Fit the lowest order polynomial possible and build up (forward selection)
Fit the highest order polynomial of interest, and remove terms one at a time (backward elimination)
These two procedures may not result in the same final model
Increasing the order can result in an ill-conditioned \(\boldsymbol{X}^\top\boldsymbol{X}\) and multicollinearity
Categorical variables can be handled in a number of ways in linear models, including
Let’s look at two (nominal) categorical variables:
If one of these homes downgraded from a paved driveway to a gravel driveway, would that cause the sale price to decrease? (Think very carefully here!)
R dummy encodes nominal factors by default:
Call:
lm(formula = log(Sale_Price) ~ Gr_Liv_Area + Central_Air + Paved_Drive,
data = ames)
Residuals:
Min 1Q Median 3Q Max
-2.2344 -0.1345 0.0073 0.1453 0.8502
Coefficients:
Estimate Std. Error t value Pr(>|t|)
(Intercept) 1.428e+00 2.418e-02 59.059 < 2e-16 ***
Gr_Liv_Area 5.183e-04 9.520e-06 54.440 < 2e-16 ***
Central_AirY 3.464e-01 2.068e-02 16.747 < 2e-16 ***
Paved_DrivePartial_Pavement 1.334e-01 3.733e-02 3.574 0.000358 ***
Paved_DrivePaved 3.085e-01 1.975e-02 15.618 < 2e-16 ***
---
Signif. codes: 0 '***' 0.001 '**' 0.01 '*' 0.05 '.' 0.1 ' ' 1
Residual standard error: 0.2574 on 2925 degrees of freedom
Multiple R-squared: 0.6018, Adjusted R-squared: 0.6013
F-statistic: 1105 on 4 and 2925 DF, p-value: < 2.2e-16
How do you interpret the coefficients here?
The coefficient of determination is the proportion of the variance in the dependent variable that is predictable from the independent variables in the model.
R-squared (\(R^2\))
\(R^2 = \frac{SSR}{SST} = 1 - \frac{SSE}{SST}\)
\(R^2\) will always increase as more terms are added to the model!
Adjusted R-squared (\(R_{adj}^2\))
\(R_{adj}^2 = 1 - \frac{MSE}{SST/\left(n - 1\right)}\)
Penalizes \(R^2\) if there are “too many” terms in the model
\(R_{adj}^2\) and \(MSE\) provide equivalent information
If prediction is the goal (e.g., compared to inference and hypothesis testing), the model performance should be assessed rigorously
Data splitting techniques ae key and the type of data splitting to use often depends on the situation (e.g., cross-sectional vs. time-series data)
In simplest terms, random split the data into two parts: A and B. Build a model on part A and see how well it does with predicting the response in part B.
Leakage is a huge concern here, so data splitting ALWAYS has to be done carefully!
The PRESS statistic in linear regression is a special case (\(k = n\)) we get for free!

BANA 7042: Statistical Modeling