University of Cincinnati
\(N = 3154\) healthy young men aged 39–59 from the San Francisco area were assessed for their personality type. All were free from coronary heart disease at the start of the research. Eight and a half years later change in this situation was recorded. See ?faraway::wcgs in R.
Try fitting a full model first!
Call:
glm(formula = chd ~ ., family = binomial(link = "logit"), data = wcgs)
Coefficients: (1 not defined because of singularities)
Estimate Std. Error z value Pr(>|z|)
(Intercept) 2.657e+01 2.228e+05 0.000 1.000
age -3.651e-15 1.208e+03 0.000 1.000
height -1.087e-14 3.067e+03 0.000 1.000
weight 1.687e-15 3.832e+02 0.000 1.000
sdp 2.409e-15 6.738e+02 0.000 1.000
dbp -3.019e-15 1.068e+03 0.000 1.000
chol 8.301e-17 1.524e+02 0.000 1.000
behaveA2 -3.044e-14 2.413e+04 0.000 1.000
behaveB3 2.517e-16 2.444e+04 0.000 1.000
behaveB4 5.450e-15 2.937e+04 0.000 1.000
cigs -9.188e-16 4.526e+02 0.000 1.000
dibepB NA NA NA NA
typechdinfdeath -4.405e-06 5.876e+04 0.000 1.000
typechdnone -5.313e+01 5.223e+04 -0.001 0.999
typechdsilent -4.400e-06 6.574e+04 0.000 1.000
timechd 1.280e-16 1.080e+01 0.000 1.000
arcuspresent 5.666e-14 1.429e+04 0.000 1.000
(Dispersion parameter for binomial family taken to be 1)
Null deviance: 1.7692e+03 on 3139 degrees of freedom
Residual deviance: 1.8217e-08 on 3124 degrees of freedom
(14 observations deleted due to missingness)
AIC: 32
Number of Fisher Scoring iterations: 25
Refit without leakage variables typechd and timechd:
Call:
glm(formula = chd ~ ., family = binomial(link = "logit"), data = wcgs)
Coefficients: (1 not defined because of singularities)
Estimate Std. Error z value Pr(>|z|)
(Intercept) -12.331126 2.350347 -5.247 1.55e-07 ***
age 0.061812 0.012421 4.977 6.47e-07 ***
height 0.006903 0.033335 0.207 0.83594
weight 0.008637 0.003892 2.219 0.02647 *
sdp 0.018146 0.006435 2.820 0.00481 **
dbp -0.000916 0.010903 -0.084 0.93305
chol 0.010726 0.001531 7.006 2.45e-12 ***
behaveA2 0.082920 0.222909 0.372 0.70990
behaveB3 -0.618013 0.245032 -2.522 0.01166 *
behaveB4 -0.487224 0.321325 -1.516 0.12944
cigs 0.021036 0.004298 4.895 9.84e-07 ***
dibepB NA NA NA NA
arcuspresent 0.212796 0.143915 1.479 0.13924
---
Signif. codes: 0 '***' 0.001 '**' 0.01 '*' 0.05 '.' 0.1 ' ' 1
(Dispersion parameter for binomial family taken to be 1)
Null deviance: 1769.2 on 3139 degrees of freedom
Residual deviance: 1569.1 on 3128 degrees of freedom
(14 observations deleted due to missingness)
AIC: 1593.1
Number of Fisher Scoring iterations: 6
dibep?Let’s inspect the data a bit more; we’ll start with a SPLOM
NAsThe lapply() function (and friends) are quite useful!
age height weight sdp dbp chol
0.0000000000 0.0000000000 0.0000000000 0.0000000000 0.0000000000 0.0038046925
behave cigs dibep chd arcus
0.0000000000 0.0000000000 0.0000000000 0.0000000000 0.0006341154

Only looking at numeric columns:
age height weight sdp dbp
age 1.000000000 -0.09537568 -0.034404537 0.16574640 0.13919776
height -0.095375682 1.00000000 0.532935466 0.01837357 0.01027555
weight -0.034404537 0.53293547 1.000000000 0.25324962 0.29592019
sdp 0.165746397 0.01837357 0.253249623 1.00000000 0.77290641
dbp 0.139197757 0.01027555 0.295920186 0.77290641 1.00000000
chol 0.089188510 -0.08893778 0.008537442 0.12306130 0.12959711
cigs -0.005033852 0.01491129 -0.081747507 0.02997753 -0.05934232
chol cigs
age 0.089188510 -0.005033852
height -0.088937779 0.014911292
weight 0.008537442 -0.081747507
sdp 0.123061297 0.029977529
dbp 0.129597108 -0.059342317
chol 1.000000000 0.096031834
cigs 0.096031834 1.000000000
Only looking at numeric columns:
Pairwise scatterplots with LOWESS smoothers:
Contingency table cross-classifying dibep and behave:
As expected, looks like there’s moderate positive correlation between
sdp and dbpheight and weightNot necessarily a problem (yet). But how could potentially fix any issues?
Also looks like some redunancy between the categorical variables dibep and behave
dibepTry a decision tree:
n= 3154
node), split, n, loss, yval, (yprob)
* denotes terminal node
1) root 3154 1565 A (0.5038047 0.4961953)
2) behave=A1,A2 1589 0 A (1.0000000 0.0000000) *
3) behave=B3,B4 1565 0 B (0.0000000 1.0000000) *
Looks like dipep can be predicted perfectly from behave (i.e., they are redundant)
Redunancy analysis is a powerful tool available in the Hmisc package:
Redundancy Analysis
~age + height + weight + sdp + dbp + chol + behave + cigs + dibep +
arcus
<environment: 0x12b3eeb10>
n: 3140 p: 10 nk: 0
Number of NAs: 0
Transformation of target variables forced to be linear
R-squared cutoff: 0.9 Type: ordinary
R^2 with which each variable can be predicted from all other variables:
age height weight sdp dbp chol behave cigs dibep arcus
0.083 0.323 0.379 0.606 0.617 0.054 1.000 0.050 1.000 0.055
Rendundant variables:
dibep
Predicted from variables:
age height weight sdp dbp chol behave cigs arcus
Variable Deleted R^2 R^2 after later deletions
1 dibep 1
Cool idea from Salford Systems back in the day (now part of Minitab). Think of it as VIFs and redundancy analysis on steroids!
This time we’ve removed both the leakage and redundant predictors:
Call:
glm(formula = chd ~ . - dibep, family = binomial(link = "logit"),
data = wcgs)
Coefficients:
Estimate Std. Error z value Pr(>|z|)
(Intercept) -12.331126 2.350347 -5.247 1.55e-07 ***
age 0.061812 0.012421 4.977 6.47e-07 ***
height 0.006903 0.033335 0.207 0.83594
weight 0.008637 0.003892 2.219 0.02647 *
sdp 0.018146 0.006435 2.820 0.00481 **
dbp -0.000916 0.010903 -0.084 0.93305
chol 0.010726 0.001531 7.006 2.45e-12 ***
behaveA2 0.082920 0.222909 0.372 0.70990
behaveB3 -0.618013 0.245032 -2.522 0.01166 *
behaveB4 -0.487224 0.321325 -1.516 0.12944
cigs 0.021036 0.004298 4.895 9.84e-07 ***
arcuspresent 0.212796 0.143915 1.479 0.13924
---
Signif. codes: 0 '***' 0.001 '**' 0.01 '*' 0.05 '.' 0.1 ' ' 1
(Dispersion parameter for binomial family taken to be 1)
Null deviance: 1769.2 on 3139 degrees of freedom
Residual deviance: 1569.1 on 3128 degrees of freedom
(14 observations deleted due to missingness)
AIC: 1593.1
Number of Fisher Scoring iterations: 6
VIFs aren’t built into base R, so here we’ll use the car package:
GVIF Df GVIF^(1/(2*Df))
age 1.097698 1 1.047711
height 1.479064 1 1.216168
weight 1.603473 1 1.266283
sdp 2.656210 1 1.629788
dbp 2.796994 1 1.672421
chol 1.029458 1 1.014622
behave 1.030106 3 1.004956
cigs 1.054454 1 1.026866
arcus 1.060879 1 1.029990
Does anyone recall how VIFs are computed? Try running this with dibep still in the model!
Feature engineering is useful in cases where it makes sense!
Not sure we can combine sdb and dbp in any useful way?!
height and weight can be combined into a single number called body mass index (BMI): \(\text{BMI} = \frac{\text{mass}_\text{lb}}{\text{height}_\text{in}^2} \times 703\)
This time, we’ll remove sdb, height, and weight, and include bmi:
Call:
glm(formula = chd ~ age + dbp + chol + behave + cigs + arcus +
bmi, family = binomial(link = "logit"), data = wcgs)
Coefficients:
Estimate Std. Error z value Pr(>|z|)
(Intercept) -11.500594 1.026209 -11.207 < 2e-16 ***
age 0.062802 0.012227 5.136 2.80e-07 ***
dbp 0.022652 0.007073 3.203 0.00136 **
chol 0.010520 0.001507 6.982 2.90e-12 ***
behaveA2 0.135021 0.222357 0.607 0.54370
behaveB3 -0.586373 0.244718 -2.396 0.01657 *
behaveB4 -0.469271 0.320962 -1.462 0.14372
cigs 0.022668 0.004255 5.327 9.99e-08 ***
arcuspresent 0.223473 0.143358 1.559 0.11903
bmi 0.060327 0.027311 2.209 0.02718 *
---
Signif. codes: 0 '***' 0.001 '**' 0.01 '*' 0.05 '.' 0.1 ' ' 1
(Dispersion parameter for binomial family taken to be 1)
Null deviance: 1769.2 on 3139 degrees of freedom
Residual deviance: 1579.9 on 3130 degrees of freedom
(14 observations deleted due to missingness)
AIC: 1599.9
Number of Fisher Scoring iterations: 6
Stepwise procedures work the same here as they did for ordinary linear models
While base R has the step() function, the stepAIC() function from package MASS is a bit better:
Call:
glm(formula = chd ~ age + dbp + chol + behave + cigs + arcus +
bmi, family = binomial(link = "logit"), data = wcgs)
Coefficients:
Estimate Std. Error z value Pr(>|z|)
(Intercept) -11.500594 1.026209 -11.207 < 2e-16 ***
age 0.062802 0.012227 5.136 2.80e-07 ***
dbp 0.022652 0.007073 3.203 0.00136 **
chol 0.010520 0.001507 6.982 2.90e-12 ***
behaveA2 0.135021 0.222357 0.607 0.54370
behaveB3 -0.586373 0.244718 -2.396 0.01657 *
behaveB4 -0.469271 0.320962 -1.462 0.14372
cigs 0.022668 0.004255 5.327 9.99e-08 ***
arcuspresent 0.223473 0.143358 1.559 0.11903
bmi 0.060327 0.027311 2.209 0.02718 *
---
Signif. codes: 0 '***' 0.001 '**' 0.01 '*' 0.05 '.' 0.1 ' ' 1
(Dispersion parameter for binomial family taken to be 1)
Null deviance: 1769.2 on 3139 degrees of freedom
Residual deviance: 1579.9 on 3130 degrees of freedom
(14 observations deleted due to missingness)
AIC: 1599.9
Number of Fisher Scoring iterations: 6
Let’s assume we know cigs is relevant for predicting chd (regardless of its statistical significance). So we start with that in the model:
Call: glm(formula = chd ~ cigs, family = binomial(link = "logit"),
data = wcgs)
Coefficients:
(Intercept) cigs
-2.74216 0.02322
Degrees of Freedom: 3153 Total (i.e. Null); 3152 Residual
Null Deviance: 1781
Residual Deviance: 1750 AIC: 1754
Regression coefficients are estimated under various constraints
Most common approaches include:
The glmnet package in R, among others, can fit the entire regularization path for many kinds of models, including GLMs and the Cox PH model
See Section 6.2 of ISL book (FREE!!)
My HOMLR book with Brad (FREE!!)
Nice intro video (Python):
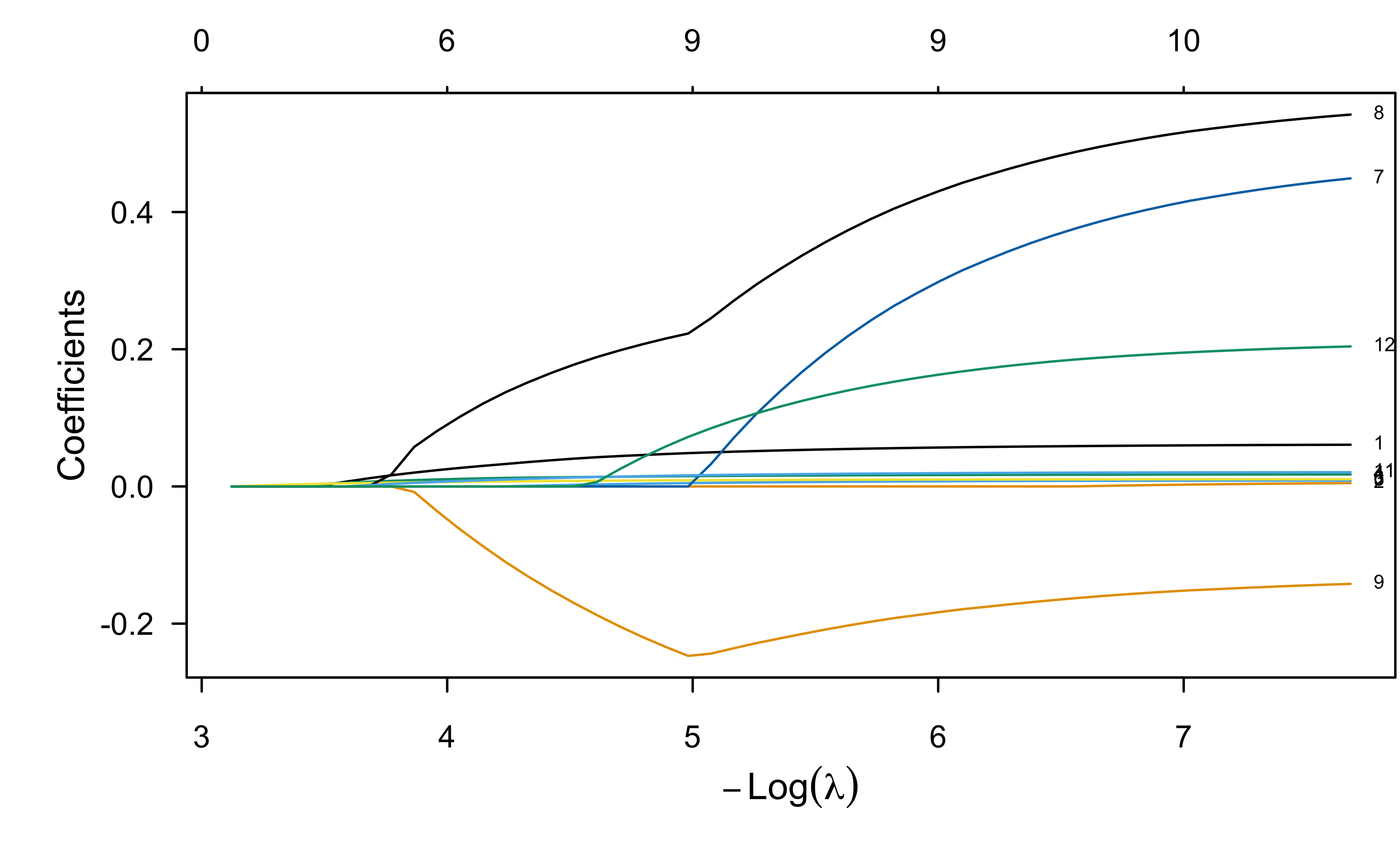
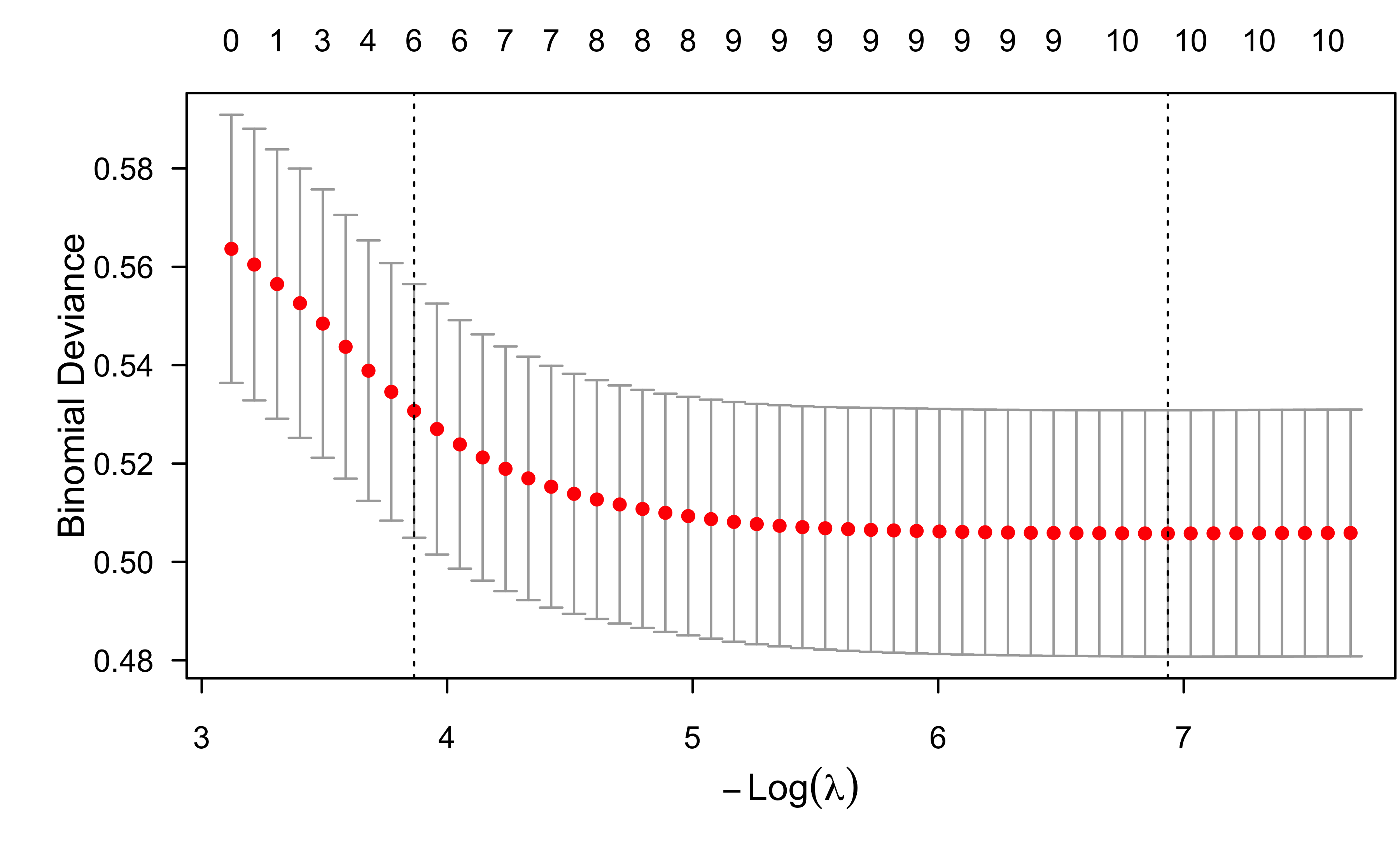
wcgs datalibrary(glmnet)
# Fit an elastic net model (i.e., LASSO and ridge penalties) using 5-fold CV
wcgs.complete <- na.omit(wcgs)
X <- model.matrix(~. - chd - dibep - bmi - 1 , data = wcgs.complete)
#lr.enet <- cv.glmnet(X, y = ifelse(wcgs.complete$chd == "yes", 1, 0),
# family = "binomial", nfold = 5, keep = TRUE)
lr.enet <- glmnet(X, y = ifelse(wcgs.complete$chd == "yes", 1, 0),
family = "binomial")
plot(lr.enet, label = TRUE, xvar = "lambda")wcgs datawcgs dataPerfect seperation (or discrimination):
# Simulate some data
N <- 200
d1 <- cbind(matrix(MASS::mvrnorm(2*N, mu = c(0, 0), Sigma = diag(2)), ncol = 2), 0)
d2 <- cbind(matrix(MASS::mvrnorm(2*N, mu = c(8, 8), Sigma = diag(2)), ncol = 2), 1)
d <- as.data.frame(rbind(d1, d2))
names(d) <- c("x1", "x2", "y")
# Fit a logistic regression
fit <- glm(y ~ ., data = d, family = binomial)
# Plot decision boundary using 0.5 threshold
pfun <- function(object, newdata) {
prob <- predict(object, newdata = newdata, type = "response")
label <- ifelse(prob > 0.5, 1, 0) # force into class label
label
}
plot(x2 ~ x1, data = d, col = d$y + 1)
treemisc::decision_boundary(fit, train = d, y = "y", x1 = "x1", x2 = "x2",
pfun = pfun, grid.resolution = 999)
legend("topleft", legend = c("y = 0", "y = 1"), col = c(1, 2), pch = 1)Class overlap (four possibilities in terms of classification):
# Simulate some data
N <- 200
d1 <- cbind(matrix(MASS::mvrnorm(2*N, mu = c(0, 0), Sigma = diag(2)), ncol = 2), 0)
d2 <- cbind(matrix(MASS::mvrnorm(2*N, mu = c(2, 2), Sigma = diag(2)), ncol = 2), 1)
d <- as.data.frame(rbind(d1, d2))
names(d) <- c("x1", "x2", "y")
# Fit a logistic regression
fit <- glm(y ~ ., data = d, family = binomial)
# Plot decision boundary using 0.5 threshold
pfun <- function(object, newdata) {
prob <- predict(object, newdata = newdata, type = "response")
label <- ifelse(prob > 0.5, 1, 0) # force into class label
label
}
plot(x2 ~ x1, data = d, col = d$y + 1)
treemisc::decision_boundary(fit, train = d, y = "y", x1 = "x1", x2 = "x2",
pfun = pfun, grid.resolution = 999)
legend("topleft", legend = c("y = 0", "y = 1"), col = c(1, 2), pch = 1)wcgs data# Confusion matrix (i.e., 2x2 contingency table of classification results)
y <- na.omit(wcgs)$chd # observed classes
prob <- predict(lr.fit.all, type = "response") # predicted probabilities
classes <- ifelse(prob > 0.5, "yes", "no") # classification based on 0.5 threshold
(cm <- table("actual" = y, "predicted" = classes)) # confusion matrix predicted
actual no yes
no 2883 2
yes 253 2
threshold <- seq(from = 0, to = 1, length = 999)
tp <- tn <- fp <- fn <- numeric(length(threshold))
for (i in seq_len(length(threshold))) {
classes <- ifelse(prob > threshold[i], "yes", "no")
tp[i] <- sum(classes == "yes" & y == "yes") # true positives
tn[i] <- sum(classes == "no" & y == "no") # true negatives
fp[i] <- sum(classes == "yes" & y == "no") # false positives
fn[i] <- sum(classes == "no" & y == "yes") # false negatives
}
tpr <- tp / (tp + fn) # sensitivity
tnr <- tn / (tn + fp) # specificity
# Plot ROC curve
plot(tnr, y = tpr, type = "l", col = 2, lwd = 2, xlab = "TNR (or specificity)",
ylab = "TPR (or sensitivity)")
abline(1, -1, lty = 2)Can be useful to use a package sometimes (e.g., for computing are under the ROC curve; AKA AUROC or AUC)
Call:
roc.default(response = y, predictor = prob)
Data: prob in 2885 controls (y no) < 255 cases (y yes).
Area under the curve: 0.751
A simple and intuitive way to measure the “importance” of each covariate in a model. In the simplest terms:
See here for more details.
wcgs example
Call:
glm(formula = chd ~ ., family = binomial, data = wcgs)
Coefficients:
Estimate Std. Error z value Pr(>|z|)
(Intercept) -1.168e+01 1.026e+00 -11.387 < 2e-16 ***
age 5.922e-02 1.233e-02 4.804 1.56e-06 ***
sdp 1.806e-02 6.435e-03 2.807 0.0050 **
dbp -3.193e-04 1.087e-02 -0.029 0.9766
chol 1.047e-02 1.520e-03 6.889 5.64e-12 ***
behaveA2 8.498e-02 2.229e-01 0.381 0.7030
behaveB3 -6.238e-01 2.449e-01 -2.547 0.0109 *
behaveB4 -4.994e-01 3.211e-01 -1.555 0.1199
cigs 2.139e-02 4.294e-03 4.982 6.31e-07 ***
arcuspresent 2.238e-01 1.437e-01 1.558 0.1193
bmi 5.880e-02 2.717e-02 2.164 0.0305 *
---
Signif. codes: 0 '***' 0.001 '**' 0.01 '*' 0.05 '.' 0.1 ' ' 1
(Dispersion parameter for binomial family taken to be 1)
Null deviance: 1769.2 on 3139 degrees of freedom
Residual deviance: 1572.3 on 3129 degrees of freedom
(14 observations deleted due to missingness)
AIC: 1594.3
Number of Fisher Scoring iterations: 6
# Leave-one-covariate-out (LOCO) method
#
# Note: Would be better to incorporate some form of cross-validation (or bootstrap)
x.names <- attr(fit$terms, "term.labels")
loco <- numeric(length(x.names))
baseline <- deviance(fit) # smaller is better; could also use AUROC, Brier score, etc.
loco <- sapply(x.names, FUN = function(x.name) {
wcgs.copy <- wcgs
wcgs.copy[[x.name]] <- NULL
fit.new <- glm(chd ~ ., data = wcgs.copy, family = binomial(link = "logit"))
deviance(fit.new) - baseline # measure drop in performance
})
names(loco) <- x.names
sort(loco, decreasing = TRUE) chol cigs age behave arcus sdp
5.201189e+01 2.385372e+01 2.298085e+01 2.233397e+01 1.203822e+01 7.647463e+00
bmi dbp
4.630518e+00 8.624341e-04
Cumulative gains chart applied to wcgs example (lr.fit.all):
The rms function val.prob() can be used for this:

BANA 7042: Statistical Modeling